新聞中心
News Center
當前位置:
準發機械數顯表怎么調試尺寸
2021-12-07
功能 顯示器:8位發光二極管顯示,第一位為符號位。 X軸半徑直徑換算。 ·...
高壓柜智能操控裝置接線圖
2021-12-06
高壓柜內智能操作裝置接線圖。 開關柜智能操縱裝置在安裝前,必須先了解開關柜...
鋼絞線怎么做溫升?
預應力混凝土結構用已完成且已驗收,預應力鋼筋按圖紙及本條中規定的相應長度進行...
低壓三相不平衡如何自動調節
當今市場上有種類繁多的自動電壓調節器。根據應用類型和所需容量(KVA)的要求,它...
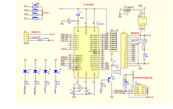
單片機溫濕度報警原理圖
單片機溫濕度報警原理圖 單片機溫濕度報警原理圖 #include <AT89X52.h> ...
大稱傳感器怎么維修
更換電子天平傳感器的步驟如下: 1)打開感應器(損壞的)上蓋,用千斤頂將天平頂起來...
杭州宇諾電子科技有限公司
400-7112271
xzsw@yunuotech.com
浙江省杭州市余杭區余杭街道義橋工業園(緯一路與經二路交叉口)
Copyright © 2024 杭州宇諾電子科技有限公司 All Rights Reserved. 技術支持: 鼎易科技